MEG Lab

Department of Experimental Medical Science, Lund University - SciLifeLab - TCSMT, University of Turku

The Microbial Evolutionary Genetics (MEG) Lab develops predictive, quantitative understanding of how microbial populations and communities evolve, with a particular focus on antimicrobial resistance, community resilience, and infection dynamics. We investigate when resistance evolution and treatment outcomes are predictable, and when they depend critically on ecological interactions among coexisting microbes.

Our research integrates experimental evolution, synthetic and clinically inspired microbial communities, genetic engineering, genomics, and bioinformatics. By combining ecological realism with experimental control and data-driven modelling, we aim to generate evolution-aware principles that inform antimicrobial therapy and improve understanding of persistent and treatment-resistant infections.

The lab is led by Assistant Professor (DDLS Fellow) Johannes Cairns and operates between Lund University and the University of Turku, in close collaboration with interdisciplinary infection research and data-driven life science environments in Sweden and Finland.

news

Apr 07, 2026 Johannes is speaking at the Infect@LU Day on 7 April in Lund and at the SFM Days on 14 April in Gothenburg.
Mar 04, 2026 New: Preprint on ecological tristability in synthetic microbial communities on bioRxiv; and a paper on bacterial clade dynamics under predation accepted in Evolution (preprint).
Mar 01, 2026 Johannes was appointed Assistant Professor (DDLS Fellow) at the Faculty of Medicine, Lund University, and SciLifeLab. Here is his interview on the appointment at Lund.
Jan 10, 2026 Aava is joining the MEG Lab to implement high-resolution lineage tracking in synthetic community members as her MSc thesis project. Welcome!
Oct 09, 2025 Inga-Katariina received a doctoral research grant from the Jenny and Antti Wihuri Foundation. Congratulations!

selected publications

2025

  1. bioRxiv_Kivikoski.jpeg
    Evolution induced state shifts in a long-term microbial community experiment
    Mikko Kivikoski, Johannes Cairns, Shane L Hogle, and 4 more authors
    bioRxiv, 2025
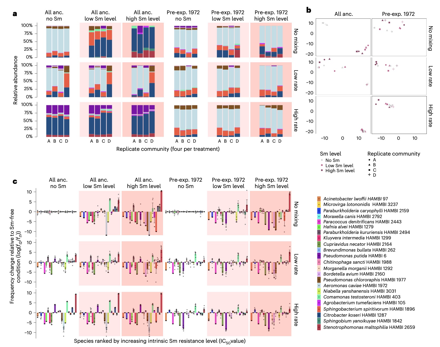
  2. 2025_NatEE.jpeg
    Pre-exposure of abundant species to disturbance improves resilience in microbial metacommunities
    Johannes Cairns, Shane Hogle, Elizaveta Alitupa, and 2 more authors
    Nature Ecology & Evolution, 2025

2022

  1. 2022_EvolLett.jpeg
    Strong selective environments determine evolutionary outcome in time-dependent fitness seascapes
    Johannes Cairns, Florian Borse, Tommi Mononen, and 2 more authors
    Evolution Letters, 2022

2020

  1. 2020_NatEE.jpeg
    Repeatable ecological dynamics govern the response of experimental communities to antibiotic pulse perturbation
    Johannes Cairns, Roosa Jokela, Lutz Becks, and 2 more authors
    Nature Ecology & Evolution, 2020

2018

  1. 2018_NatEE.jpeg
    Dual-stressor selection alters eco-evolutionary dynamics in experimental communities
    Teppo Hiltunen, Johannes Cairns, Jens Frickel, and 6 more authors
    Nature Ecology & Evolution, 2018

2017

  1. 2017_MolEcol.jpeg
    Genomic evolution of bacterial populations under coselection by antibiotics and phage
    Johannes Cairns, Jens Frickel, Matti Jalasvuori, and 2 more authors
    Molecular Ecology, 2017